中证50策略 振芯科技新一届董事会成员出炉:控股股东提名人选占5席,原董事会2人当选

2月12日晚间,振芯科技(300101.SZ)发布2026年第一次临时股东会决议公告,公布了新一届董事会成员选举结果。
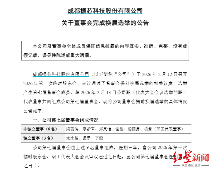
公告显示,梁丽涛、李新军、郑灵怡、谢俊、杨国勇当选为第七届董事会非独立董事,龙宗智、易矛、李毅当选为第七届董事会独立董事,任期三年,自本次股东会审议通过之日起生效。

经过本次董事会换届调整,控股股东国腾集团提名的董事占据董事会5席;现任管理层中保留2席,即董事长谢俊、执行总经理杨国勇获得非独立董事席位;中小股东提名的独立董事占1席。
本次新当选董事包括中国航空综合技术研究所(301所)原所长、国防科技工业标准化研究中心原主任梁丽涛,北京航空航天大学无人系统研究院首席科学家李新军,以及现任成都国腾实业集团有限公司财务总监郑灵怡。独立董事则由西南政法大学原校长龙宗智、原武钢集团有限公司计划财务部部长易矛等业内资深人士担任。
公司表示,公司原非独立董事徐进(副董事长)、柏杰、莫然将不再担任公司董事、董事会专门委员会相关职务。徐进、莫然离任后在公司子公司担任董事,柏杰在公司子公司继续担任其他职务;原独立董事江才、吴越、徐锐敏离任后不在公司及子公司担任职务。
据经济参考报,针对本次临时股东大会投票结果,国腾电子集团称“基本符合预期”。国腾电子集团同时强调,董事会变更期间的平稳过渡至关重要,公司将通过详尽周密的运营衔接方案,确保新旧董事会实现“平稳衔接”。
资料显示,被市场称为A股“卫星导航第一股”的振芯科技,由何燕和莫晓宇等共同创建。从股权穿透来看,振芯科技的控股股东——国腾电子集团分别由何燕持股51%,及其他四名振芯科技创业团队人员——莫晓宇、谢俊、柏杰和徐进累计持股49%。何燕为振芯科技实际控制人。
公司2025年前三季度营业收入7.36亿元,同比增长30.56%;净利润9277.7万元,同比增长30.79%。
截至2月13日收盘,振芯科技报26.92元/股,跌6.14%,市值152.88亿元。
综合经济参考报、公开资料
盛多网提示:文章来自网络,不代表本站观点。




